设为首页
|
加入收藏
|
院长信箱
首页
学院概况
学院简介
部门机构
现任领导
党建之窗
招生专业
广告艺术设计
动漫制作技术
环境艺术设计
书画艺术
师资团队
特聘专家
书画艺术专业
广告艺术设计专业
动漫制作技术专业
环境艺术设计专业
教学科研
教学工作
科研工作
实验实训
产教融合
学生工作
就业工作
就业资讯
校友风采
在线展厅
首页
>
教学科研
>
教学工作
>
正文
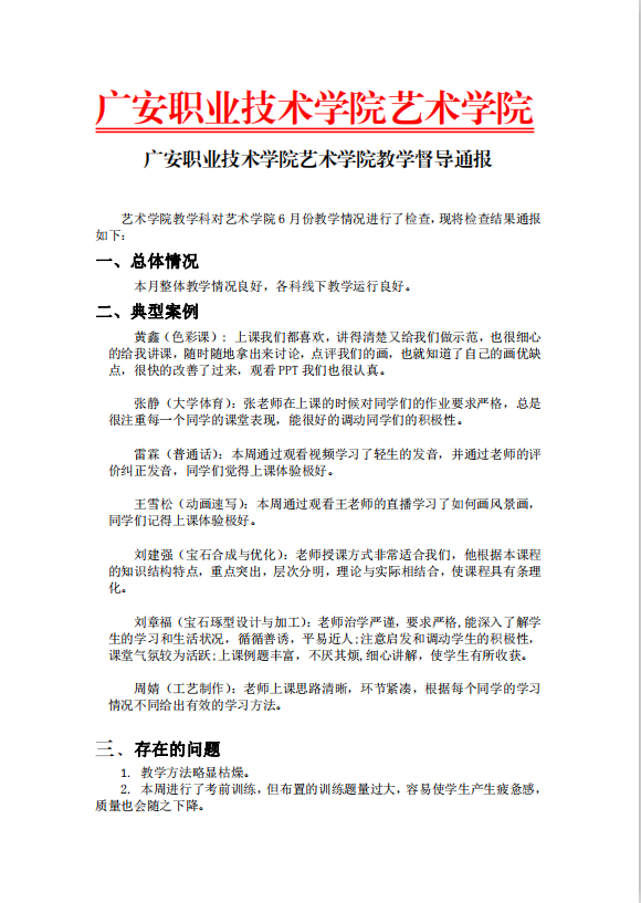
广安职业技术学院艺术学院6月教学督导通报
作者:杨小乐
时间:2020-07-14
点击数: